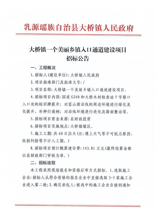
获取桥下镇投标信息,最有效、最官方的途径是关注“永嘉县公共资源交易网”,所有由政府、国企或事业单位发起的公开招标项目,都会依法依规在该平台发布。
主要信息获取渠道(按推荐度排序)
官方指定平台:永嘉县公共资源交易网
这是最权威、最核心的信息来源,所有桥下镇乃至永嘉县范围内的政府性项目采购、工程招标等,都会在这里发布。

(图片来源网络,侵删)
- 网站地址: http://www.yjggzy.com/
- 如何使用:
- 首页公告栏: 进入网站后,首先查看首页的“招标公告”、“采购公告”等栏目。
- 高级搜索: 使用网站的搜索功能,输入关键词进行精准查找。强烈建议使用以下关键词组合搜索:
- 关键词1:
桥下镇(直接限定地区) - 关键词2:
永嘉县(扩大范围到全县) - 关键词3(根据您的业务):
教玩具、五金制品、家具、文具、学校、政府采购、工程、服务等。
- 关键词1:
- 订阅功能: 很多政府网站提供“订阅”或“定制”服务,您可以设置订阅条件(如地区、关键词),一旦有新公告发布,系统会通过邮件或短信通知您。
全国性招投标信息平台
这些平台聚合了全国各地的招投标信息,数据量大,搜索功能强大,适合需要跨地区发展的企业。
- 中国政府采购网: http://www.ccgp.gov.cn/ (财政部指定,最权威的政府采购信息发布平台)
- 中国招标投标公共服务平台: http://www.cebpubservice.com/ (国家发展改革委指定,涵盖工程、货物、服务全类型)
- 其他商业平台: 如“千里马招标网”、“采招网”等,这些平台通常会提供增值服务(如短信提醒、定制报告),但免费信息也足够使用。
关注桥下镇政府及相关部门的官方渠道
有时,一些重大项目或政策性信息会通过政府官网或公众号提前预告。
- 永嘉县人民政府官网: http://www.yj.gov.cn/ 关注其“政务公开”或“通知公告”栏目。
- 桥下镇人民政府官方信息渠道: 搜索“永嘉桥下发布”等官方微信公众号或微博,关注其发布的本地新闻和动态,有时会包含项目线索。
行业协会与商会
桥下镇是中国教玩具之都,相关的行业协会会非常了解行业动态和项目信息。
- 永嘉县教玩具行业协会: 作为本地核心行业协会,他们可能会提前获取行业内的招标信息,或组织会员单位参与特定项目,加入协会是获取行业内部信息的重要途径。
直接联系项目业主单位
对于一些长期或大型项目,可以直接关注桥下镇的学校、政府机关、国有企业的官网或联系方式,主动询问其采购计划,这种方式更直接,但需要建立良好的关系。

(图片来源网络,侵删)
桥下镇常见的投标项目类型
桥下镇的经济特色非常鲜明,因此投标项目也主要集中在以下几个方面:
-
教玩具及相关产品采购:
- 项目来源: 桥下镇及永嘉县内各级中小学、幼儿园的教玩具、课桌椅、黑板、体育器材、游乐设施等采购。
- 特点: 数量大、频率高,是本地企业参与最多的领域。
-
五金制品、家具等制造业产品采购:
- 项目来源: 政府办公家具、公共场所(如公园、车站)的金属制品、市政设施设备等。
- 特点: 对产品质量和价格要求较高。
-
工程建设类项目:
(图片来源网络,侵删)- 项目来源: 镇内的市政道路改造、公园建设、旧村改造、厂房标准化建设等。
- 特点: 金额大、周期长,对投标方的资质和实力要求高。
-
服务类项目:
- 项目来源: 物业管理、清洁服务、绿化养护、IT服务、广告制作与安装等。
- 特点: 对服务方案和价格的综合评价要求高。
投标前的准备工作
获取信息只是第一步,做好充分准备是中标的关键。
-
企业资质准备:
- 确保公司具备相应的营业执照、生产许可证、ISO质量体系认证等。
- 根据项目要求,准备相关的专业资质证书(如:环境管理体系认证、职业健康安全管理体系认证等)。
- 准备近三年的财务报表、类似项目业绩合同、社保证明等。
-
关注招标文件细节:
- 仔细阅读招标文件中的投标人资格要求、投标保证金、付款方式、技术参数、评标办法等。
- 特别注意是否有本地化优惠或对中小企业的扶持政策。
-
建立信息监控机制:
- 指定专人负责每日浏览上述提到的官方网站和平台。
- 利用关键词订阅功能,确保不错过任何一条相关公告。
-
保持沟通:
- 与招标代理机构保持良好沟通,如有疑问及时以书面形式提出。
- 与行业协会、同行企业交流,了解市场行情和潜在合作机会。
要获取永嘉桥下镇的投标信息,请牢记 “一个核心,多个渠道” 的策略:
- 一个核心: 永嘉县公共资源交易网,每天必看。
- 多个渠道: 全国性平台、行业协会、政府官网、业主单位作为补充。
祝您投标顺利,成功中标!
