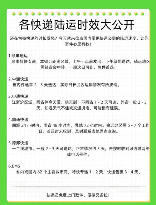
这是一个省内到省际的快递线路,属于常规的陆运干线,时效非常稳定。
时效概览(仅供参考)
以下是不同快递公司的大致时效范围,您可以作为参考:

(图片来源网络,侵删)
| 快递公司 | 经济型/陆运 | 快件/标快 | 备注 |
|---|---|---|---|
| 顺丰速运 | 2-3天 | 1-2天 | 顺丰时效最快且稳定,特别是“标快”服务,适合对时效要求高的用户。 |
| 京东快递 | 2-3天 | 1-2天 | 京东的自营物流网络强大,时效和顺丰非常接近,服务体验也很好。 |
| 邮政EMS | 3-4天 | 2-3天 | EMS网络覆盖最广,特别是能送到偏远乡镇,如果收件地址在南京郊区,EMS是可靠的选择。 |
| 三通一达 (中通、圆通、申通、韵达) | 3-4天 | 2-3天 | 这几家是主流的电商快递,价格便宜,时效稳定,如果是普通网购,通常就是它们在派送。 |
| 极兔速递 | 3-4天 | 2-3天 | 作为新兴快递,价格有优势,时效和网络覆盖在快速提升,性价比很高。 |
简单总结:
- 追求速度和稳定: 首选 顺丰标快 或 京东快递,1-2天 就能到。
- 性价比优先,普通件: 选择 三通一达、极兔 或 顺丰/京东的经济件,一般需要 2-4天。
- 地址偏远,必须送到: 选择 邮政EMS,虽然可能慢一点,但覆盖面最广。
影响时效的主要因素
- 快递公司和服务类型: 这是最主要的因素,如上表所示,不同的服务和价格对应不同的时效。
- 寄件和收件地址:
- 市区 vs. 乡镇: 如果收件地址在南京市区,快递可以直接送到网点或驿站,速度很快,但如果是在南京的郊区或乡镇,可能需要中转一次,会慢半天到一天。
- 具体位置: 距离快递中转站的远近也会影响最后一公里的派送速度。
- 发货时间:
- 当天发货: 如果您在快递公司的揽收截止时间前(通常是下午4-5点前)寄出,通常会当天发出。
- 第二天发货: 如果在截止时间后寄出,就要等到下一个工作日才能发出,整体时效会顺延一天。
- 节假日因素:
- 在春节等物流高峰期,快递量会暴增,中转和派送压力巨大,时效可能会比平时慢1-2天甚至更久。
- 法定节假日(如国庆、元旦)期间,部分快递公司会停运或调整运营时间,也会影响时效。
如何查询最准确的时效?
要获取最精准的时效预估,最好的方法是直接在快递公司的官方渠道查询。
-
使用快递官方小程序/APP:
- 打开微信,搜索“顺速达”、“京东快递”、“EMS中国邮政速递物流”等小程序。
- 在小程序首页通常有“寄快递”或“时效预估”功能。
- 输入您的寄件地址(泉州市的具体区县)和收件地址(南京市的具体区县),系统会根据您选择的服务类型,给出一个准确的预计送达时间。
-
联系快递员或网点:
(图片来源网络,侵删)- 您可以直接在手机地图APP或快递公司官网上查找离您最近的快递网点,打电话咨询。
- 或者直接在小区/写字楼门口找快递员,他们最了解当地的揽收和派送情况,能给出最靠谱的答复。
从泉州到南京,快递普遍需要2-4天,如果您急需,建议选择顺丰标快或京东快递,通常1-2天就能送达,为了获得最准确的信息,强烈建议您通过快递官方小程序输入具体地址进行查询。

(图片来源网络,侵删)
